2026年一季度,浙江全速推进水利工程建设,全省完成水利投资215.2亿元,达全年计划的26.9%,同比增长5.2%。其中,重大水利项目完成投资123亿元,“千项万亿”水网安澜提升工程完成投资81.9亿元,实现一季度“开门红”。
2025年,浙江省已分解下达2025年中央资金50.9亿元、省级资金89.2亿元。1~12月,全省完成水利投资827.1亿元、完成率103.4%,其中海塘安澜等水利项目完成500.2亿元。2025年度中央资金投资计划完成114.7亿元、完成率98.7%。

今年,浙江水利建设重点聚焦水网骨干工程和幸福河湖建设两大核心任务,以清单化、项目化推进为抓手,推动在建工程加速冲刺,形成“骨干工程提速度、民生工程提温度”的建设图景。
为保障新开工项目快落地、早见效,各地打出“组合拳”:建立重大项目工作专班,倒排节点、挂图作战;积极争取中央资金、专项债券,保障用地用海需求;新开工项目及时组建现场指挥部,打通全流程堵点。一系列有力举措,为一季度“开门红”提供了坚实支撑。
在杭州,扩大杭嘉湖南排后续西部通道(南北线)工程、里畈水库加高扩容工程等4个“千项万亿”项目春节期间不停工,建设者们坚守岗位抢进度,持续扩大投资增量。一季度,仅扩大杭嘉湖南排后续西部通道(南北线)就完成投资2.6亿元;其西线东段工程“西溪号”盾构机顺利始发,标志着项目全面进入地下隧洞主体掘进阶段,带动西线工程完成投资2.4亿元,充分发挥重大项目“压舱石”作用。

在绍兴,“千项万亿”项目安华水库扩容提升工程(诸暨部分)预泄隧洞于近日全线贯通,后续将进入衬砌和底板施工,建成后可将洪水排入浦阳江干流,为浦阳江流域防洪能力提升筑牢关键基石。国家重点水利工程镜岭水库大坝主体于3月25日启动首仓混凝土浇筑,标志着工程由围堰截流、坝基开挖阶段正式向大坝混凝土浇筑转序,迈出关键一步。
视线转向浙中大地,金华东阳市石马潭水库工程进入攻坚关键年,大坝填筑、溢洪道开挖、输水隧洞开挖等作业面正在稳步推进。施工团队落实“日保周、周保月、月保年”机制,向“全年完成投资5亿元、累计完成总工程量超50%”的目标冲刺。

水网骨干工程加速推进的同时,幸福河湖建设也多点开花。
在仙居,覆盖13个乡镇(街道)18条河道的全域幸福河湖建设正稳步推进,着力支撑“永安溪百里共富”发展轴建设。其中盂溪段治理工程已进入收尾阶段,现场正在加紧开展亲水设施完善等作业,其余标段也在加速推进中。到3月底,全省各类幸福河湖建设项目已完成投资9.5亿元。

今年,浙江将推进20项重大水利建设项目可研审查,储备投资超300亿元,力争年内获得可研批复。其中,浙中水资源配置工程依托多跨攻坚协同机制,当前已基本完成规划选址、用地预审等关键环节的审批,相关报告正在抓紧完善。
与此同时,浙江还将加快推进宁波市环杭州湾海塘安澜工程等100项前期工作,做好承接中央政策支持的各项准备,为后续投资接续发力攒足后劲。
附件1:浙江省水利建设与发展专项资金管理办法








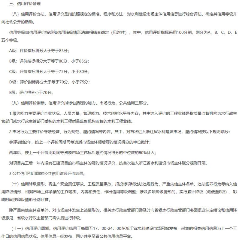
附件2浙江省水利建设市场主体信用信息和评价管理办法



